抖音上音乐咿呀咿呀咿 您说的这个“咿呀咿呀咿”,很可能指的是抖音上非常火爆的一首神曲——《Peaches》。(图片来源网络,侵删) 这首歌的副歌部分有非常标志性的、听起来像“咿呀咿呀咿”的旋律和哼唱,所以很多人会用这个声音来搜索它。 歌曲信息 歌曲名: 《Peaches》 歌手: Justin Bieber ft. Da...
自己拍的抖音视频如何下载到本地?手机端找不到下载按钮怎么办? 直接在抖音App内下载(最推荐,最简单) 这是最直接、最快捷的方法,适合下载自己发布或被允许下载的视频。(图片来源网络,侵删) 操作步骤: 打开抖音App,找到你想要下载的视频,这个视频可以是你自己发布的,也可以是别人发布但开启了“允许下载”的。 点击右下角的 【分享】 箭头图标。 在弹出的分享菜单...
抖音直播添加产品的具体步骤是怎样的?不同类型产品(如实体商品、虚拟服务)在添加时有什么区别? 核心概念:小黄车的来源 首先要明白,抖音直播间的“小黄车”(商品链接)主要有三个来源:(图片来源网络,侵删) 商品橱窗(最常用):你自己的抖音小店或精选联盟里选好的商品。 短视频带货:在直播开始前发布的、挂有商品的短视频,用户点击后可以直接进入商品购买页。 直播分享商品:在直播过程中,主播通过口播或...
抖音怎么发自己的照片 核心方法:发布照片视频 抖音发布照片最常见的方式是创建一个“照片视频”,也就是把一张或多张照片组合起来,配上音乐和特效,发布成一个短视频。(图片来源网络,侵删) 第一步:打开抖音并进入发布页面 打开你的抖音App。 点击屏幕右下角的 号按钮(中间有个加号),这会打开抖音的创作中心。 第二步:选择“照...
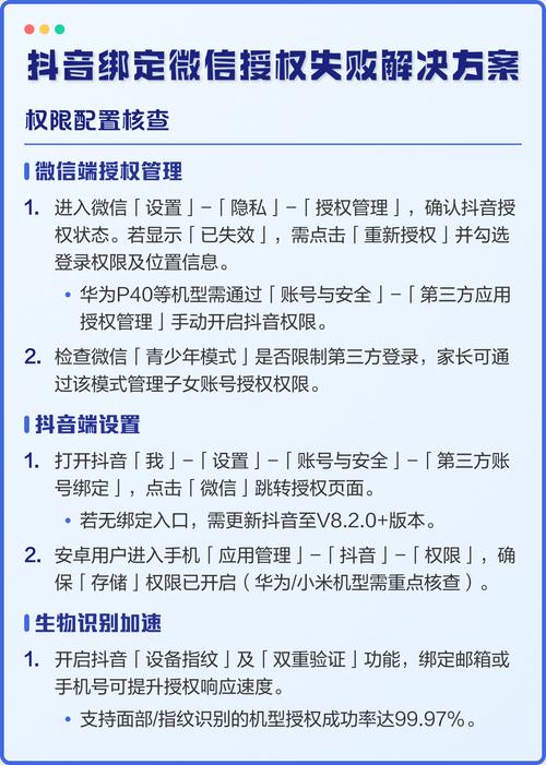
华为抖音账号如何绑定微信?步骤详解与常见问题解决指南 华为手机(或任何安卓手机)的“抖音App”本身是不能直接“绑定”或“登录”到“微信App”的。(图片来源网络,侵删) 它们是两个完全独立、由不同公司开发运营的社交软件,就像你的支付宝App不能直接登录到你的银行卡App一样。 您想问的“绑定”,通常是指以下两种非常常见的需求,我会分别为您解答: 如何...
抖音最火情侣动漫头像 甜度爆表类 (撒糖专用) 这类头像主打一个“甜”字,画面温馨、互动感强,是抖音情侣博主的“流量密码”。 《辉夜大小姐想让我告白》—— 天作之合的学霸情侣 特点:天才情侣的日常,一个眼神就懂彼此,又傲娇又可爱,画面精致,人物颜值高。 推荐CP:白银御行 × 四宫辉夜 风格:校园、傲娇、天才情侣、高甜。...
抖音上传失败是什么原因?是网络问题、文件格式不符,还是账号权限受限?如何快速排查并解决上传障碍? 下面我将这些原因进行详细的分类和说明,并提供相应的解决方法,你可以根据自己的情况逐一排查。(图片来源网络,侵删) 网络问题(最常见) 这是导致上传失败的首要原因,视频上传需要稳定且高速的网络环境。 可能的原因: 网络信号弱或不稳定: 使用Wi-Fi时离路由器太远,或使用移动数据时信号格数少。 网络速...
抖音甩头发慢动作音乐 抖音甩头发慢动作音乐爆款全攻略:从选曲到拍摄,打造百万播放吸睛视频! ** 你是否也曾在抖音刷到过那些甩头发慢动作视频,瞬间被其魅力所吸引?无论是柔顺的长发还是凌乱的短发,配合恰当的音乐和慢动作,都能展现出惊人的视觉效果,本文将深度解析“抖音甩头发慢动作音乐”背后的流量密码,手把手教你如何选择爆款音...
抖音我希望在你最贫穷,这句歌词是否藏着对平台流量逻辑的隐秘批判? 逆袭与奋斗(最常见,也最励志) 这个角度讲述一个人如何从一无所有,通过努力和坚持,最终改变命运的故事。(图片来源网络,侵删) 视频文案/标题: “我希望,在你最贫穷的时候,你依然……” “我永远忘不了那个冬天,我身无分文……” “在最贫穷的日子里,我抓住了那束光。” 视频画面/情节: 开头(低沉、压...
抖音怎么通过名字精准搜人并成功加好友?搜索时要注意哪些细节才能快速找到目标? 核心步骤:通过搜索用户名添加好友 这是最直接、最准确的方法,前提是你知道对方的抖音号或手机号。 通过首页搜索框(最常用) 打开抖音App,进入首页。 点击顶部的搜索框。 输入对方的抖音号或手机号,然后点击“搜索”。 提示:直接输入抖音号通常是最快的,因为抖音号是唯一的,如果对方绑定了手机号,也可以通...