怎么关闭抖音直播通知 关闭特定主播的直播通知(推荐) 如果你只是不想看某个或某几个主播的直播提醒,但又想接收其他主播的通知,这是最精准的方法。(图片来源网络,侵删) 操作步骤: 进入该主播的个人主页: 在抖音App中,找到你想关闭通知的那个主播。 点击他的头像,进入他的个人主页。 找到“设置通知”选项: 在主播主页的右上...
抖音怎么下载动态壁纸 直接在抖音内使用(最简单快捷) 这是最简单的方法,适合只想用抖音里现成的动态壁纸,并且希望直接在抖音里设置的用户。(图片来源网络,侵删) 适用设备: 安卓手机 操作步骤: 打开抖音App,在首页的推荐视频流中,或者通过搜索功能,找到你喜欢的竖屏视频,因为手机壁纸是竖屏的,横屏视频用作壁纸会不完整。 ...
嘴巴嘟嘟搞笑视频抖音 好的!嘴巴嘟嘟”的搞笑视频在抖音上非常流行,这类视频的核心创意就是用夸张、魔性、反差的方式模仿或恶搞《嘴巴嘟嘟》这首歌的“嘟嘴”动作和旋律,达到出其不意的喜剧效果。(图片来源网络,侵删) 下面我为你详细解析这类视频的特点、经典套路、热门创作者以及如何找到它们: 🎈 核心特点与搞笑元素 夸张的“嘟嘴”...
抖音动态壁纸怎么制作 当然可以!制作抖音动态壁纸其实非常有趣,而且方法多样,从简单到专业,总有一款适合你。 下面我为你整理了 4种主流方法,从最简单快捷的“拿来主义”到专业级的“原创制作”,并附上了详细的步骤和优缺点分析,你可以根据自己的需求和技术水平来选择。 最简单快捷 - 使用专业App(推荐新手) 这是最简单、最不...
电脑剪辑视频上传抖音 第一部分:准备工作 在开始剪辑之前,先确保你手头有以下东西:(图片来源网络,侵删) 硬件设备 一台性能尚可的电脑:无论是 Windows 还是 Mac 都可以,建议配置: CPU: Intel i5 / AMD R5 或以上,越快越好,剪辑效率越高。 内存: 至少 16GB,32GB 更佳,能流畅处...
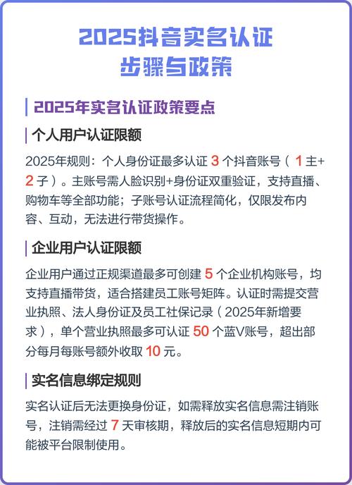
抖音实名验证能绑定几个账号?不同设备或身份信息是否会影响验证数量? 根据抖音官方的规定和实际操作情况,一个自然人最多可以实名验证3个抖音账号。(图片来源网络,侵删) 这个限制主要是为了打击网络诈骗、恶意营销、刷单刷量等不良行为,维护平台生态的健康和安全,每个抖音账号背后都需要一个唯一的、真实的身份信息进行绑定。 关于抖音实名验证的详细说明: 核心规则:一人三号 上限...
抖音怎么更换实名认证 抖音目前不支持直接在线“修改”或“更换”已经完成的实名认证信息,如果你的信息有误,唯一的办法是先解绑当前的实名认证,然后再重新进行认证。(图片来源网络,侵删) 下面我将为你详细拆解整个流程、注意事项以及不同情况下的处理方法。 第一步:核心操作流程(解绑 + 重新认证) 无论你是什么情况,更换认证都遵...
抖音直播权限申请技巧 下面我将为你梳理一套非常全面且可操作的抖音直播权限申请技巧,分为“修炼内功”和“临门一脚”两个核心阶段。(图片来源网络,侵删) 第一阶段:修炼内功(申请前的长期准备) 这是最关键的一步,决定了你的账号“底子”是否过硬,抖音的核心是推荐算法,它会优先推荐给平台认为有价值、有潜力的账号。 完善账号基础信...
抖音自动回复怎么彻底关闭?关闭后会影响正常消息接收吗?有没有简单的方法能快速关闭抖音自动回复功能? 关闭抖音官方的“智能客服”自动回复 这是抖音为所有用户(包括普通号、企业号等)提供的基础功能,在你收到私信时,系统会自动发送预设的欢迎语或引导语。 操作步骤: 打开抖音App,点击右下角的 【我】 进入个人主页。 点击右上角的 “三” 形菜单图标(三条横线)。 在弹出的菜单中,找到并点击 【设置】。...
抖音为何屏蔽用户查看关注自己的功能?此举是出于隐私保护还是另有隐情? 核心概念:抖音没有直接的“屏蔽”按钮 最重要的一点是:抖音官方并没有一个叫做“屏蔽关注我的人”的一键开关。(图片来源网络,侵删) 抖音提供了非常强大的 “隐私设置” 功能,你可以通过设置,达到和“屏蔽”类似甚至更好的效果,这些设置的核心思想是:控制谁能看到你的动态和你的个人主页信息。 如何实现“屏蔽...