如何在快手设置内容不被转发?普通用户与创作者权限有何不同? 让你的视频只有特定的人才能看到,这样自然也就无法被转发出去了。 以下是几种设置方法和详细步骤,你可以根据自己的需求选择最合适的一种。 设置“仅朋友可见”(最推荐,效果最接近) 这是最常用也是最有效的方法,将视频设置为仅你的好友可以观看,非好友用户根本看不到你的视频,自然也就不存在转发的问题。 适用场...
快手直播游戏怎么放歌 在快手直播游戏时放歌,主要有两种主流方式,分别对应不同的设备和需求,我会为你详细讲解,并附上注意事项,确保你的直播顺利进行。(图片来源网络,侵删) 使用电脑直播(最推荐,音质最好,控制最灵活) 这是专业主播最常用的方式,因为它能提供最好的音质、最方便的控制和最稳定的体验。 核心原理: 电脑上的游戏声...
谁能帮我开通快手直播?需要满足哪些条件及具体步骤是什么? 第一步:核心前提条件(必须满足) 在开始申请之前,请确保你已经满足以下四个基本条件,这是硬性要求: 完成实名认证: 这是最重要的一步!你需要使用自己的身份证信息完成实名认证。 操作路径:打开快手App -> 点击右下角【我】 -> 点击右上角的“三”形菜单 -> 选择【设置】 -> 【账号与安全】 ...
快手封号怎么解封申诉 保持冷静,耐心沟通:申诉过程可能需要时间,不要重复提交,以免被系统判定为恶意骚扰。 找到正确原因:申诉前,必须搞清楚账号被封的具体原因,这是申诉成功的关键。 态度诚恳,理由充分:在申诉时,要表现出诚恳的态度,并提供合理的解释和证据。 一次到位,信息完整:第一次提交申诉时,尽可能把所有信息都准备齐全,...
快手作品删了为啥还有 这是一个非常常见且让人困惑的问题,你明明在快手App里找不到自己删除的作品了,但为什么在别的地方还能看到,或者感觉它“还在”? 这背后的原因主要涉及技术缓存和平台机制两个方面,我来为你详细拆解一下: 核心原因:缓存是“罪魁祸首” 最常见、最主要的原因就是缓存(Cache)。 什么是缓存? 你可以把缓...
快手是否存在技术手段盗取用户视频?软件功能是否涉及未授权获取他人原创内容?用户隐私与版权保护如何保障? 我理解您可能想从快手下载视频,但必须明确指出:任何未经创作者明确授权,通过非官方渠道或“盗取”软件下载他人视频的行为都是违法的,并且严重违反快手平台的规定。 这种行为会带来严重的后果: 侵犯版权: 视频内容(包括画面、音乐、文案等)受《著作权法》保护,未经许可下载、传播他人作品,构成侵权,可能面临法...
快手直播伴侣怎么转播 你可以用一个软件(快手直播伴侣)同时控制多个平台的直播,实现“一播多平台”。 下面是详细的图文步骤指南,非常清晰,跟着操作即可。 核心概念:什么是RTMP推流? RTMP (Real-Time Messaging Protocol) 是一种常用于直播的流媒体协议。 你可以把它想象成一个“数字电视信号...
快手游戏直播变声技巧有哪些?不同设备/软件如何实现?变声后会影响音质吗? 使用快手直播伴侣内置变声功能(最简单、最推荐) 这是最直接、最简单的方法,无需安装任何额外软件,直接使用快手官方的直播工具即可。(图片来源网络,侵删) 操作步骤: 下载并打开快手直播伴侣: 如果你还没有安装,可以在快手主播后台或官方网站下载最新版的“快手直播伴侣”。 进入“声音设置”:(图片来源网络...
快手视频后期如何自己配音?手机/电脑操作步骤与配音技巧全解析! 当然可以!在快手后期自己配音是一个非常实用且能极大提升视频质量的功能,配音可以修正口误、补充旁白、增加趣味性,或者进行角色扮演。(图片来源网络,侵删) 下面我为你整理了一份超详细的快手后期配音教程,从入门到进阶,包含多种方法和实用技巧,保证你一看就懂,一学就会! 核心方法:使用快手自带的“剪映”进行...
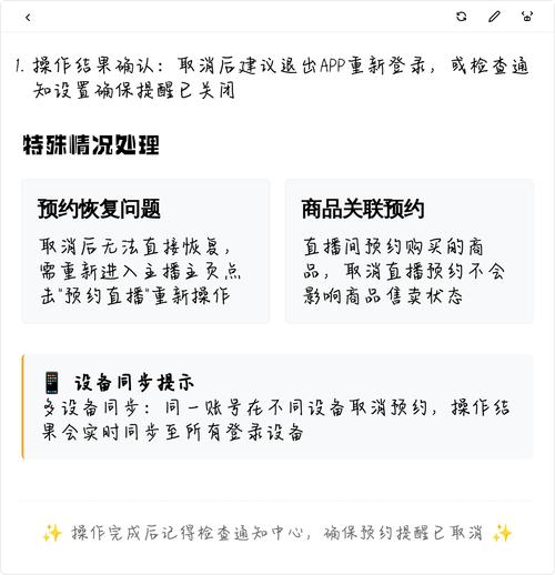
快手直播功能如何彻底取消?关闭后是否影响账号其他功能? 你想暂时关闭直播入口,自己看不到了,但别人还能看到你的直播间。 你想彻底删除直播间,让所有人都找不到这个直播间(相当于直播间被封禁)。 这两种操作的后果完全不同,请根据你的需求选择正确的方法。(图片来源网络,侵删) 暂时关闭直播入口(仅对自己隐藏) 这个操作不会影响你的直播间,你的粉丝和观众仍然可以...