抖音小视频剪辑新手必看!从零开始学剪辑,这些技巧和工具你get了吗?
抖音小视频的剪辑其实不难,只要掌握核心思路和常用工具,你也能剪出爆款视频。
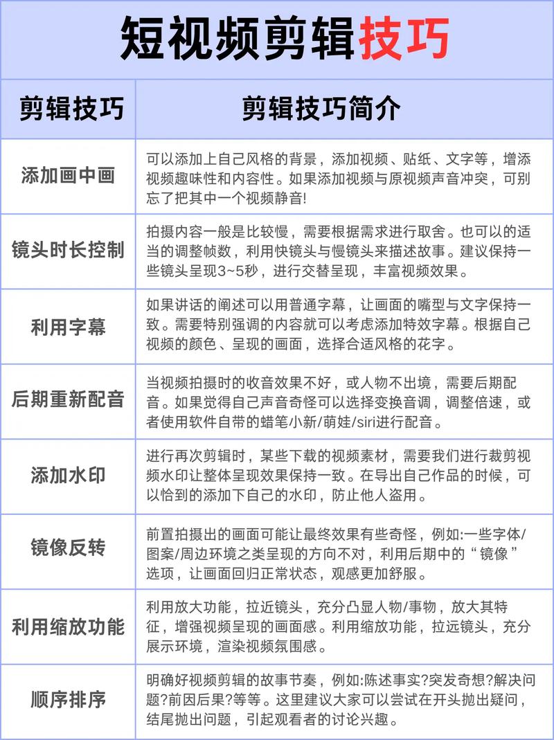
(图片来源网络,侵删)
下面我将从核心思路、必备工具、详细步骤、实用技巧四个方面,为你全方位拆解抖音小视频的剪辑方法。
核心思路:剪什么?怎么剪?
在打开软件之前,先明确你的目标,抖音剪辑的核心不是炫技,而是“快速抓住眼球,高效传递信息,激发用户互动”。
记住这四个关键词:
- 黄金3秒:视频开头3秒必须足够吸引人,否则用户就会划走,可以是悬念、冲突、高颜值、精彩画面或一个引人好奇的问题。
- 节奏感:抖音是快节奏的平台,镜头切换要快,卡点音乐是灵魂,信息密度要高。
- 信息点:你的视频想表达什么?是教程、是搞笑、还是好物分享?确保核心信息清晰、突出。
- 引导互动:结尾要有明确的“钩子”,引导用户点赞、评论、关注或转发。“你遇到过这种情况吗?”“评论区告诉我你的答案。”
必备工具:用什么剪?
根据你的设备和需求,选择合适的工具:
(图片来源网络,侵删)
手机端(最方便,适合新手和日常创作)
- 抖音自带剪辑器(CapCut 剪映国际版):
- 优点:与抖音无缝衔接,操作简单,功能强大,有海量热门音乐、特效、模板,是新手首选。
- 缺点:部分高级功能需要付费。
- 剪映:
- 优点:功能比抖音自带版更全,同样免费且无水印,国内创作者用得最多。
- 缺点:导出后需要再上传到抖音。
- InShot:
- 优点:界面简洁,滤镜和转场效果好看,适合Vlog和生活记录。
- 缺点:免费版有水印,部分功能需付费。
电脑端(功能更强大,适合精细创作)
- 剪映专业版:
- 优点:免费!功能几乎覆盖了所有专业需求,多轨道编辑、关键帧动画、色度抠图等都非常方便。强烈推荐!
- Premiere Pro (PR):
- 优点:行业顶级软件,功能最强大,可定制性极高。
- 缺点:学习曲线陡峭,对电脑配置要求高,需要付费订阅。
- Final Cut Pro (FCPX):
- 优点:苹果电脑专属,性能优化好,适合专业视频制作人。
- 缺点:仅限Mac,一次性买断但价格昂贵。
建议:新手从手机剪映开始,熟练后可以过渡到电脑剪映专业版,性价比最高。
详细剪辑步骤(以手机剪映为例)
一个完整的抖音视频剪辑流程可以分为以下几步:
第1步:准备素材
- 视频素材:拍摄好的视频片段。
- 音频素材:
- 背景音乐:在剪映的“音频”->“音乐”库中,选择抖音热门或符合你视频风格的音乐。
- 音效:在“音频”->“音效”库中,添加一些有趣的音效,如“叮”、“哇”、“笑声”等,增强趣味性。
- 人声:如果你的视频需要解说,可以先录音,或者后期用“文本朗读”功能生成AI配音。
第2步:导入素材并粗剪
- 新建项目:打开剪映,点击“开始创作”,选择你的视频素材导入。
- 拼接片段:将时间轴上的视频片段按顺序拖动,拼接成一个完整的故事线。
- 删除废片:观看一遍,用“分割”工具(剪刀图标)剪掉所有不满意的、重复的、卡顿的片段,这一步的目标是让视频流畅。
第3步:精修 - 让视频变好看
这是最关键的一步,包括:
- 变速:
- 慢动作:用于突出细节,如美食的拉丝、舞蹈的优美动作。
- 快放:用于加快节奏,如展示一个过程(化妆、做饭)。
- 卡点:在音乐的重拍处(鼓点、歌词)让视频画面有速度变化,这是抖音的灵魂!
- 转场:
- 在两个片段之间添加转场效果,让切换更自然。切忌滥用,简单的“叠化”或“闪黑”通常比花哨的转场效果更好。
- 添加文字/贴纸:
- 在视频开头或关键信息处,用醒目的文字点明主题。
- 花字:用不同颜色、样式的文字,配合音效,突出重点,增加趣味性。
- 贴纸:适当使用贴纸可以增加视频的活泼感。
- 滤镜和调色:
- 滤镜:一键套用滤镜,快速统一视频风格,剪映的“调节”功能可以手动调整亮度、对比度、饱和度等,让画面更通透。
- 蒙版:
创造画面局部显示的效果,用圆形蒙版让人物从中间出现,用渐变蒙版让文字淡入淡出。
第4步:添加音频和卡点
- 添加音乐:将选好的背景音乐拖到时间轴的音频轨道上。
- 对齐节奏:
- 点击音频轨道上的“踩点”或“卡点”功能,软件会自动识别节拍点。
- 手动拖动视频片段,让画面的切换、动作的发生与音乐的鼓点或重音完美对齐,这是提升视频质感的“魔法”。
第5步:导出视频
- 检查:预览最终成片,确保没有错别字、卡顿或音画不同步。
- 导出设置:
- 分辨率:选择 1080P,这是抖音的主流高清画质。
- 帧率:选择 30fps 或 60fps,60fps会更流畅,但文件更大。
- 码率:选择 高 或 较高,保证画质。
- 关键帧:选择“高”,导出速度会慢一点,但画质更好。
- 导出:点击“导出”,等待视频生成,剪映默认会去除水印。
实用技巧与避坑指南
- 技巧1:善用“模板”:在剪映里搜索“抖音模板”,可以直接套用热门模板,只需替换自己的照片或视频,快速出片。
- 技巧2:多轨道编辑:电脑剪映支持多个视频、音频、文字轨道叠加,可以实现画中画、分屏等复杂效果。
- 技巧3:关键帧动画:为“缩放”、“位置”、“旋转”等属性添加关键帧,可以让文字或图片动起来,效果非常专业。
- 避坑1:不要滥用特效:特效是锦上添花,不是雪中送炭,过多的特效会显得廉价,分散用户注意力。
- 避坑2:字幕要清晰:选择与背景对比度高、字体清晰的字幕,确保用户能轻松看清,很多用户是静音刷抖音的。
- 避坑3:竖屏构图:全程使用9:16的竖屏格式拍摄和剪辑,确保视频在手机上全屏显示,体验最好。
总结一下: + 清晰的逻辑 + 流畅的节奏 = 爆款视频的雏形。
从模仿开始,多看热门视频分析它们的剪辑手法,然后自己动手实践,很快你就能掌握抖音视频剪辑的精髓!祝你剪出属于你的爆款!
文章版权及转载声明
作者:99ANYc3cd6本文地址:https://chumoping.net/post/12547.html发布于 01-13
文章转载或复制请以超链接形式并注明出处初梦运营网


