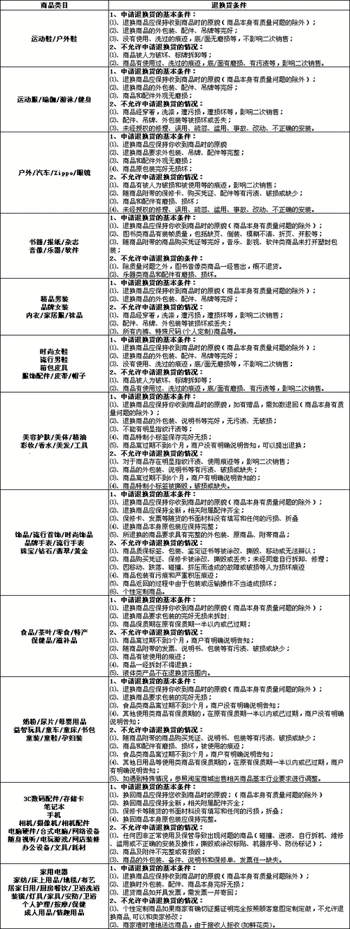
小红书7天退换货政策具体是怎样的?有哪些条件和限制需要注意?
这是一个非常常见且重要的问题,关于小红书的退换货政策,不能简单地用“是”或“否”来回答,因为它不是一个统一的规则,而是取决于你购买的商品类型。
(图片来源网络,侵删)
小红书平台本身不直接销售商品,它是一个内容社区和电商平台,你的订单可能来自平台内的品牌旗舰店、第三方店铺,或者品牌自营的“品牌号”,退换货政策主要取决于卖家是谁。
下面我将为你详细拆解不同情况下的退换货政策:
核心结论速览
| 购买渠道 | 7天无理由退货? | 说明 |
|---|---|---|
| 小红书品牌旗舰店 | 通常支持 | 这是品牌官方在小红书开设的店铺,一般会遵循“七天无理由退货”规定。 |
| 小红书第三方店铺 | 不一定支持 | 由第三方卖家运营,政策由卖家自行设定,购买前务必看清店铺规则。 |
| 品牌自营“品牌号” | 通常支持 | 品牌在小红书开设的官方账号,其商品页面会明确标注退换货政策。 |
| 非自营/特殊商品 | 通常不支持 | 如化妆品(拆封后)、食品、生鲜、内衣裤、个人定制类商品等,通常不支持七天无理由退货。 |
分情况详细说明
在小红书“品牌旗舰店”购买
这是最常见的情况,也是对消费者最有保障的情况。
- 政策:通常支持“七天无理由退货”。
- 原因: 品牌旗舰店由品牌方直接运营或授权管理,为了维护品牌形象和消费者信任,通常会遵守《中华人民共和国消费者权益保护法》中关于“网络购物七日无理由退货”的规定。
- 如何确认:
- 在商品详情页,通常会有非常醒目的“七天无理由退货”标签。
- 查看页面底部的“退换货政策”或“售后服务”说明,里面会有详细的条款。
- 在订单页面,也可以找到相关的售后入口和政策说明。
在小红书“第三方店铺”购买
这种情况的退换货政策最不统一,风险也相对较高。
(图片来源网络,侵删)
- 政策:由卖家自行决定,不一定支持。
- 原因: 这些店铺是小红书平台上的个体商家或公司,他们可以自主设定退换货规则,有些店铺为了吸引顾客,会提供“七天无理由退货”服务;但有些店铺可能只支持质量问题退货,或者不支持任何形式的退货。
- 如何确认:
- 购买前仔细看! 进入商品页面,一定要仔细阅读“退换货政策”或“卖家须知”。
- 查看店铺主页,通常会有店铺的整体规则说明。
- 如果政策不明确,可以直接在商品页面或通过私信咨询客服,得到明确答复后再下单。
通过品牌“品牌号”直接购买
很多品牌(如完美日记、花西子等)在小红书有自己的官方账号,用户可以直接在账号内购买。
- 政策:通常支持“七天无理由退货”。
- 原因: 这本质上也是品牌自营的销售渠道,其政策与品牌旗舰店类似,旨在保证官方渠道的购物体验。
- 如何确认: 和品牌旗舰店一样,在商品页面或品牌号主页查找明确的退换货政策说明。
特殊商品(无论在哪种渠道购买)
根据法律规定,以下几类商品即使支持“七天无理由退货”,也有例外情况,通常不支持退货:
- 消费者定作的商品: 比如刻了名字的首饰、定制尺寸的家具等。
- 鲜活易腐的商品: 比如水果、鲜花、生鲜食品等。
- 在线下载或者消费者拆封的音像制品、计算机软件等数字化商品: 一旦拆封或激活,就失去了二次销售的价值。
- 交付的报纸、期刊: 具有时效性。
- 其他根据商品性质并经消费者在购买时确认不宜退货的商品: 这是最需要注意的一条!
- 化妆品: 很多店铺会规定,化妆品(尤其是护肤品、彩妆)在拆封使用后,如果非质量问题,不予退货,这是为了防止卫生问题。
- 内衣裤、袜子: 出于卫生考虑,通常拆封后不退不换。
- 食品、保健品: 一旦拆封,即使未食用,也通常不予退货。
如何在小红书进行退换货操作?
如果你确认了你的订单符合退换货条件,可以按照以下步骤操作:
- 进入订单页面: 打开小红书App,点击右下角【我】-> 点击【订单】。
- 找到对应订单: 在订单列表中找到你想要退货或换货的订单。
- 申请售后: 点击订单,进入详情页,找到并点击【申请售后】或【申请退款/退货】按钮。
- 选择原因并提交:
- 选择退货或换货。
- 选择退货原因(如“不喜欢/不想要”、“商品质量问题”、“描述不符”等)。
- 上传相关凭证(如果是质量问题,需要清晰的照片或视频作为证明)。
- 填写退款金额和退货说明,然后提交申请。
- 等待审核: 提交后,等待卖家审核,卖家同意后,你就可以按照指引将商品寄回。
- 寄回商品: 按照卖家提供的地址和寄回要求(如需要原包装、不影响二次销售等)将商品寄出。
- 等待收货与退款: 卖家收到并确认商品无误后,会进行退款,退款通常会原路返回你的支付账户。
总结与建议
- 下单前必看政策: 无论在哪个店铺购买,养成下单前仔细阅读“退换货政策”的习惯,这是保护自己权益的第一步。
- 保留凭证: 如果是质量问题,一定要拍好清晰的照片或视频作为证据。
- 与客服沟通: 如果对政策有疑问,或遇到售后纠纷,第一时间通过平台内的聊天工具与客服沟通,保留聊天记录。
- 优先选择官方渠道: 购买重要或价值较高的商品时,尽量选择“品牌旗舰店”或品牌自营的“品牌号”,售后更有保障。
小红书上大部分正规品牌店铺的商品都支持7天无理由退货,但并非全部,尤其是第三方店铺和特殊类商品。关键在于购买前的仔细确认。
文章版权及转载声明
作者:99ANYc3cd6本文地址:https://chumoping.net/post/12706.html发布于 01-13
文章转载或复制请以超链接形式并注明出处初梦运营网


