抖音短视频教程,新手如何快速掌握拍摄剪辑技巧?
抖音短视频全攻略:从0到1,打造爆款内容
抖音的核心是“短、平、快”,要在短短15-60秒内抓住用户的眼球,需要一套完整的方法论,我们将整个过程分为四个核心阶段:
(图片来源网络,侵删)
第一阶段:定位与策划 (成功的基石) 第二阶段:拍摄与剪辑 (内容的呈现) 第三阶段:发布与运营 (引爆的关键) 第四阶段:变现与增长 (价值的实现)
第一阶段:定位与策划 (成功的基石)
在按下录制按钮之前,策划是最重要的一步,方向错了,努力白费。
精准定位:我是谁?为谁拍?拍什么?
-
我是谁?(人设打造)
- 真实身份: 你可以是美食博主、健身达人、职场精英、搞笑艺人、宝妈、学生等。
- 虚拟人设: 你可以是一个“毒舌”的影评人,一个“手残”但努力学做菜的博主,一个“冷笑话”机器。
- 关键: 人设要清晰、统一、有记忆点,让用户记住你,而不是你的视频。
-
为谁拍?(目标用户)
(图片来源网络,侵删)- 是给谁看的?是给想减肥的年轻人?还是给想学做菜的上班族?或是给带娃的宝妈?
- 明确用户画像:他们的年龄、性别、兴趣、痛点是什么?了解了他们,你才能投其所好。
-
拍什么?(内容领域)
- 选择一个你热爱且擅长的垂直领域,垂直领域更容易吸引精准粉丝,也更容易被平台推荐。
- 热门领域参考:
- 美食教程: 简单快手菜、减脂餐、地方特色小吃。
- 生活技巧: 清洁妙招、收纳整理、省钱攻略。
- 知识科普: 冷知识、职场干货、历史故事。
- 搞笑剧情: 复刻热门梗、原创搞笑短剧、家庭/办公室趣事。
- 颜值才艺: 时尚穿搭、舞蹈、变装、唱歌。
- 情感故事: 励志故事、情感语录、情侣日常。
黄金3秒法则:如何留住用户?
抖音是“划走”的艺术,用户没有耐心,视频的前3秒必须抓住眼球,否则就会被划走。
- 制造悬念: “千万别用这个方法做蛋糕,否则...”
- 提出问题: “你真的会正确戴口罩吗?”
- 展示高光/反差: 视频开始就是最精彩的部分,或者前后形成巨大反差(如:从邋遢到精致)。
- 使用强视觉冲击: 鲜艳的色彩、快速的动作、特写镜头。
视频结构:黄金5秒 + 主体内容 + 结尾钩子
- 黄金5秒 (开头): 承接黄金3秒,用更丰富的内容留住用户。
- (中间): 清晰、有条理地展示核心内容,节奏要快,多用转场和特效,避免拖沓。
- 结尾钩子:
- 引导互动: “你还知道哪些方法?评论区告诉我!”
- 引导关注: “关注我,下期教你更厉害的!”
- 设置悬念: “想知道结果吗?下集揭晓!” (适用于系列视频)
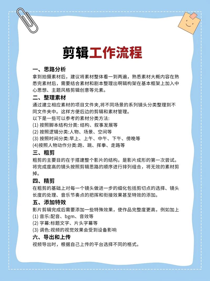
第二阶段:拍摄与剪辑 (内容的呈现)
需要好的呈现形式。
拍摄准备
- 设备:
- 手机即可: 现在的智能手机摄像头已经足够强大,关键是保持稳定。
- 稳定器: 强烈推荐!手持稳定器可以消除画面抖动,让视频看起来更专业、更流畅。
- 收音设备: 声音是视频的灵魂,如果环境嘈杂,可以配备一个领夹麦克风,几十块钱就能大大提升音质。
- 补光灯: 光线不足时,一个环形补光灯能让你的人脸和产品更清晰。
- 环境:
- 光线充足: 优先选择白天靠窗的自然光,晚上拍摄务必使用补光灯。
- 背景简洁: 背景杂乱会分散用户注意力,可以选择纯色背景、干净的墙面或利用虚化效果。
拍摄技巧
- 横屏 vs 竖屏:
- 竖屏 (9:16): 抖音主流,适合人像、Vlog、教程,沉浸感强。
- 横屏 (16:9): 适合风景、游戏、多人物对话,但抖音推荐会受限,新手建议首选竖屏。
- 运镜:
- 推拉: 镜头推向主体(突出细节)或拉远(展示全貌)。
- 摇移: 镜头水平或垂直移动,展示场景。
- 跟随: 稳定器跟随人物移动,有电影感。
- 环绕: 围绕主体360度拍摄,视觉冲击力强。
- 构图:
- 中心构图: 把主体放在画面正中央,简单直接。
- 三分法构图: 将画面用两条横线和两条竖线分成九宫格,主体放在交点或线上,更美观。
- 引导线构图: 利用场景中的线条(如路、栏杆)引导用户视线到主体上。
剪辑App推荐
- 新手入门:
- 剪映: 强烈推荐! 抖音官方出品,功能强大且免费,有海量模板、特效、音乐和教程,上手极快。
- 进阶专业:
- CapCut (剪映国际版): 功能和剪映类似,但界面和素材库略有不同。
- Premiere Pro (PR): 专业级软件,功能最全,但学习成本高。
剪辑流程 (以剪映为例)
- 导入素材: 将拍摄好的视频片段导入剪映。
- 剪辑拼接: 长按片段进行分割,删除不满意的部分,按顺序拼接起来。
- 添加音频:
- 背景音乐: 在“音频”-“音乐”库中选择热门或符合视频调性的音乐。注意: 优先选择抖音已购买版权的音乐,避免侵权。
- 音效: 在“音频”-“音效”库中添加“叮”、“哇”等效果,增加趣味性。
- 人声: 如果需要旁白或解说,可以直接在剪映里录制,或者用外部录音软件处理好再导入。
- 添加字幕:
- 自动识别字幕: 剪映可以一键识别语音并生成字幕,非常方便。强烈建议添加! 很多人是静音刷抖音的。
- 手动添加: 可以自定义字幕的样式、颜色、动画,让视频更生动。
- 添加特效和贴纸:
- 转场: 在“转场”库中选择合适的转场效果,让画面切换更流畅。
- 滤镜: 在“滤镜”库中选择一个滤镜统一视频色调。
- 贴纸/特效: 适当添加可以增加趣味性,但不要过度使用,以免喧宾夺主。
- 调整速度: 对某些片段进行加速(如制作过程)或慢放(如精彩瞬间),控制视频节奏。
- 导出: 点击右上角“导出”,分辨率选择1080P,帧率选择30fps,这是抖音最通用的设置。
第三阶段:发布与运营 (引爆的关键)
也需要好的运营才能被看到。
(图片来源网络,侵删)
发布前的最后检查
- 封面: 选择视频中最精彩、最有代表性的画面作为封面,封面要清晰、有吸引力,可以加上标题文字。
- 包含关键词: 方便用户搜索。
- 引发好奇: 使用数字、疑问、对比等技巧。“3个技巧,让你的蛋糕蓬松如云朵”。
- 带上Emoji: 增加标题的生动性和辨识度。
- 话题标签 (#):
- 热门话题: 带上1-2个与内容相关的大流量话题,如
#美食教程#生活小技巧。 - 精准话题: 带上3-5个与你内容高度相关的垂直话题,吸引精准粉丝。
- 自定义话题: 创建属于自己账号的话题,方便用户聚合内容。
- 热门话题: 带上1-2个与内容相关的大流量话题,如
- @好友: 如果视频中有其他人,或者想联动其他博主,可以@他们。
- 定位: 如果是本地生活类内容(如探店),一定要添加定位。
发布技巧
- 发布时间: 选择用户活跃度高的时间段发布,如:
- 工作日: 中午12-14点,晚上18-22点。
- 周末: 上午10-12点,下午15-18点,晚上19-23点。
- 关键: 分析你的粉丝画像,找到他们最活跃的时间。
- 频率: 保持稳定的更新频率,如日更、一周3-5更,让粉丝养成观看习惯,也让平台识别你是一个活跃的创作者。
发布后运营:互动是王道
- 回复评论: 积极、真诚地回复每一条评论,尤其是前100条,这能提高视频的互动率,获得更多推荐。
- 引导互动: 在视频文案或评论区主动提问,引导用户评论、点赞、转发。
- 分析数据: 定期查看“创作者服务中心”的数据,分析哪些视频火了,为什么火了(是选题好、音乐火还是封面吸引人?),然后总结经验,复制成功模式。
第四阶段:变现与增长 (价值的实现)
当你的账号有了一定的粉丝基础(通常1000粉以上)和稳定的播放量后,就可以考虑变现了。
常见变现方式
- 星图平台 (广告接单): 抖音官方的创作者商业合作平台,品牌方会在这里发布任务,你根据自己的粉丝量和报价接单,这是最主流、最正规的变现方式。
- 直播带货: 通过直播销售商品,赚取佣金或差价,需要你有很强的粉丝信任度和口才。
- 商品橱窗: 粉丝量达到1000就可以开通,可以在橱窗里添加商品链接,别人通过你的链接购买,你就能获得佣金。
- 知识付费: 如果你是在某个领域的专家,可以开设付费课程、建立付费社群等。
- 引流私域: 将抖音粉丝引导到微信、公众号等私域流量池,进行更深度的运营和变现(如销售自己的产品)。
持续增长
- 模仿与超越: 多刷抖音,分析同领域爆款视频的选题、结构和音乐,学习并加入自己的创新。
- 保持学习: 平台规则和算法在不断变化,要持续学习新的运营技巧和剪辑方法。
- 坚持原创: 原创是长久发展的根本,可以借鉴,但不要搬运抄袭。
给新手的5条核心建议
- 先完成,再完美: 不要等到所有设备都齐备、所有技巧都学会才开始,用一部手机,现在就拍第一个视频。
- 垂直深耕: 不要今天发美食,明天发搞笑,选定一个领域,做深做透。
- 黄金3秒是生命线: 时刻记住,开头就要给用户一个留下来的理由。
- 多看多学多剪: 技术是练出来的,多看爆款视频,分析它们的优点,然后自己动手模仿剪辑。
- 心态放平,贵在坚持: 很少有人能一炮而红,即使第一个视频没人看,也要坚持下去,量变引起质变。
祝你在抖音的创作之路上,早日做出属于自己的爆款视频!
文章版权及转载声明
作者:99ANYc3cd6本文地址:https://chumoping.net/post/14304.html发布于 01-14
文章转载或复制请以超链接形式并注明出处初梦运营网



