抖音如何安全解绑银行卡?操作步骤与注意事项详解
通过抖音手机App操作(最常用)
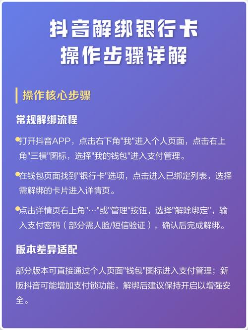
这是最直接、最常用的方法,步骤如下:
(图片来源网络,侵删)
- 打开抖音App,并登录你的账号。
- 点击右下角的【我】,进入你的个人主页。
- 点击右上角的“三” 形菜单图标(三条横线)。
- 在弹出的菜单中,找到并点击 【钱包】。
- 进入钱包页面后,点击右上角的 “三” 形菜单图标(三条横线)。
- 在新的菜单列表中,找到并点击 【银行卡】 或 【银行卡管理】。
- 在“我的银行卡”列表中,你会看到所有已绑定的银行卡,找到你想要解绑的那一张卡,点击它进入详情页面。
- 在银行卡详情页面的最下方,你会看到一个醒目的 【解绑】 按钮,点击它。
- 系统会弹出二次确认窗口,要求你输入支付密码或进行人脸识别验证,验证通过后,该银行卡就会被成功解绑。
注意事项:
- 如果你的银行卡绑定了抖音的 “抖音支付” 功能,并且里面有余额,通常需要先将余额提现到银行卡或消费掉,才能解绑。
- 如果该银行卡是 “实名认证” 时使用的卡,系统可能会提示无法解绑,因为该卡与你的身份信息直接关联,这种情况下,你无法解绑这张卡,除非你完成新的实名认证。
通过抖音电脑网页版操作
如果你不方便使用手机,也可以通过电脑浏览器来操作。
- 在电脑浏览器中打开抖音官方网站:https://www.douyin.com/
- 点击右上角的 【登录】,使用你的抖音账号登录。
- 登录后,点击右上角的头像,在弹出的菜单中选择 【创作者中心】。
- 在创作者中心页面,找到左侧菜单栏中的 【电商带货】 或 【电商带货】->【钱包】。(路径可能会有微调,但基本都在这个区域)。
- 进入钱包页面后,找到 【银行卡管理】 或类似的选项。
- 后续步骤就和手机App类似了:选择要解绑的银行卡,点击 【解绑】,并根据提示完成身份验证即可。
常见问题与注意事项 (FAQ)
为什么我的银行卡无法解绑?
- 实名认证卡:这是最常见的原因,如果你用这张卡完成了抖音的实名认证,它就会被“锁定”以符合平台规定,无法解绑,你需要使用另一张新卡完成新的实名认证后,原卡才可能被解绑。
- 账户内有余额:如果抖音钱包里还有余额,系统会要求你先提现或消费完,才能解绑银行卡。
- 存在未完成的交易:如果有正在进行或待处理的订单,可能会暂时无法解绑。
- 安全限制:如果你的账户近期有异常操作或风控系统介入,可能会暂时限制解绑功能。
我解绑银行卡后,资金安全吗?
(图片来源网络,侵删)
非常安全。 解绑银行卡只是切断了抖音与你的这张银行卡的直接支付通道,你之前通过这张卡支付的款项会记录在你的抖音账户中,解绑后你依然可以使用抖音账户余额进行支付,或者重新绑定其他银行卡,这不会影响你银行卡本身的安全。
解绑银行卡需要手续费吗?
完全免费。 抖音官方不会收取任何解绑银行卡的手续费。
如果我忘记了支付密码怎么办?
(图片来源网络,侵删)
在解绑时需要验证支付密码,如果你忘记了,可以在抖音的“我”->“设置”->“账号与安全”->“支付密码”中找到“忘记密码”的选项,通过验证手机号等方式来重置密码。
解绑抖音银行卡的流程非常清晰:
手机App:我 → 钱包 → 钱包设置 → 银行卡 → 选择卡 → 解绑 → 验证
如果遇到问题,首先检查是否是实名认证卡或账户有余额这两个主要原因,如果问题依然无法解决,可以联系抖音官方客服寻求帮助。
文章版权及转载声明
作者:99ANYc3cd6本文地址:https://chumoping.net/post/14862.html发布于 01-15
文章转载或复制请以超链接形式并注明出处初梦运营网



