小红书的主要业务流程是怎样的?从内容创作到商业变现有哪些关键环节?
用户端(C端)的业务流程和商业端(B端/G端)的业务流程,这两条主线通过平台紧密地连接在一起,构成了小红书完整的商业生态系统。
(图片来源网络,侵删)
用户端(C端)业务流程:从“种草”到“拔草”的闭环
这是小红书最核心、最基础的业务流程,也是其“生活方式社区”定位的体现,用户在这里既是内容的消费者,也是内容的创造者。
流程步骤详解:
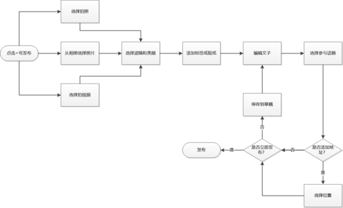
用户发现与内容消费(“逛”与“看”)
- 入口: 用户通过App、网页或搜索进入小红书。
- 核心动作:
- 信息流浏览: 滚动首页的“推荐”信息流,算法根据用户的兴趣标签、浏览历史、点赞收藏等行为,持续推荐相关笔记。
- 主动搜索: 用户有明确需求时,使用搜索功能查找关键词(如“敏感肌面霜”、“周末去哪儿”、“考研经验”)。
- 分类探索: 通过“发现”页的频道、话题、品牌等入口,主动探索感兴趣的内容。
- 平台角色: 作为内容聚合与分发平台,通过算法精准匹配用户需求,提供高质量的“种草”内容。
用户互动与社区参与(“赞”与“藏”)
- 核心动作:
- 基础互动: 对笔记进行点赞、收藏、评论、分享。
- 深度互动: 关注感兴趣的创作者(博主),加入相关的话题或圈子。
- 平台角色: 作为社区互动平台,通过这些行为数据,用户不仅表达了自己的喜好,也为平台算法提供了更精准的“用户画像”,优化后续的内容推荐。 创作与分享(“写”与“拍”)**
- 核心动作:
- 发布笔记: 用户(尤其是博主KOC/KOL)将自己的生活经验、好物推荐、旅游攻略等,以图文或视频的形式发布成一篇“笔记”。
- 内容生产: 包括拍摄图片/视频、撰写标题和正文、添加话题标签、定位位置等。
- 平台角色: 作为内容创作与孵化平台,提供简单易用的创作工具和丰富的模板,鼓励用户分享真实生活体验,维持社区的“真实、美好”氛围。
决策与转化(“拔草”)
(图片来源网络,侵删)
- 核心动作:
- 信息整合: 用户在阅读了大量笔记后,对某个产品或服务形成购买意向。
- 平台内转化:
- 商品笔记: 笔记中直接挂载了商品链接(来自小红书商城或品牌店铺),用户点击即可跳转至商品详情页或直接下单购买。
- 品牌主页: 用户进入品牌官方主页,浏览其发布的所有内容和商品。
- 平台外转化: 用户通过笔记中的信息(如品牌名、产品名),跳转至淘宝、京东等其他电商平台完成购买。
- 平台角色: 作为“种草-拔草”闭环的连接器,通过电商功能缩短用户的决策路径,将社区流量有效转化为商业价值。
商业端(B端/G端)业务流程:从“营销”到“销售”的闭环
这是小红书实现商业变现的核心,品牌方、商家、MCN机构等通过小红书平台进行营销和销售。
流程步骤详解:
品牌入驻与阵地建设
- 核心动作:
- 开通企业号/品牌号: 品牌方注册并认证官方账号,这是其在小红书的官方身份。
- 搭建品牌主页: 精心设计主页,包含品牌故事、产品矩阵、官方笔记等内容,打造品牌形象。
- 开通小红书商城: 品牌可以直接在平台内开设店铺,实现商品展示、交易、履约的一体化。
- 平台角色: 作为品牌官方阵地,为品牌提供直接触达消费者的官方渠道。
营销投放与内容种草
- 核心动作:
- 广告投放: 品牌方通过小红书官方广告系统(如“效果广告”)进行付费推广,广告形式包括:
- 搜索广告: 用户搜索关键词时出现。
- 信息流广告: 在用户浏览推荐页时穿插出现。
- 品牌广告: 如开屏广告、话题页冠名等,用于品牌曝光。
- 内容营销(核心): 品牌方与平台上的KOL(关键意见领袖)和KOC(关键意见消费者)合作,进行内容共创。
- 合作流程: 品牌方通过官方“蒲公英平台”或线下渠道寻找博主 -> 达成合作意向 -> 品牌方提供产品/brief -> 博主创作内容(图文/视频) -> 笔记发布 -> 品牌方进行审核和数据追踪。
- 广告投放: 品牌方通过小红书官方广告系统(如“效果广告”)进行付费推广,广告形式包括:
- 平台角色: 作为整合营销平台,通过“广告+内容”双轮驱动,帮助品牌进行大规模、多层次的“种草”,建立用户信任和品牌口碑。
用户转化与销售达成
(图片来源网络,侵删)
- 核心动作:
- 承接流量: 通过品牌主页、商品笔记、直播带货等形式,承接在“种草”阶段被吸引来的用户流量。
- 促成交易: 用户在小红书商城内完成商品浏览、加购、下单、支付的全过程。
- 直播带货: 品牌自播或与达人合作进行直播,实时互动,高效转化。
- 平台角色: 作为销售转化平台,通过电商闭环能力,将营销势能直接转化为销售额。
数据洞察与效果复盘
- 核心动作:
- 数据分析: 品牌方通过小红书数据中心,查看各项营销数据,如笔记曝光量、互动率、搜索量、商品点击率、转化率、ROI(投资回报率)等。
- 策略优化: 根据数据反馈,调整后续的营销策略、内容方向和投放预算。
- 平台角色: 作为数据赋能平台,为品牌提供决策支持,让营销活动更加科学和高效。
两大流程的融合与闭环
小红书的成功在于其将C端和B端的业务流程完美地融合在一起,形成了一个高效的“社区-商业”双飞轮:
- 社区驱动商业: 高质量的UGC(用户生成内容)社区吸引了海量用户,为B端品牌提供了精准的“种草”土壤,用户的真实分享和互动数据,是品牌进行营销决策的黄金依据。
- 商业反哺社区: 品牌的营销投入(广告费、合作费用)为平台创造了收入,品牌官方入驻和优质KOL/KOC的内容创作,进一步丰富了社区内容,提升了平台的专业性和吸引力,吸引了更多普通用户加入和消费。
小红书的业务流程形成了一个正向循环:吸引用户 -> 用户活跃产生数据 -> 数据驱动商业营销 -> 商业收入反哺内容生态 -> 内容生态更加优质,这就是小红书核心商业模式的精髓。
文章版权及转载声明
作者:99ANYc3cd6本文地址:https://chumoping.net/post/18176.html发布于 01-18
文章转载或复制请以超链接形式并注明出处初梦运营网



