抖音作品怎么彻底删除?删除后还能恢复吗?这些操作步骤你真的清楚吗?
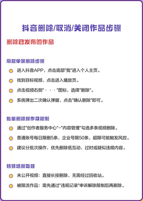
通过“我”的主页删除(最常用)
这是最直接、最常用的方法。
(图片来源网络,侵删)
步骤如下:
- 打开抖音App,点击右下角的 【我】 进入你的个人主页。
- 在你的作品列表中,找到你想要删除的那个视频,点击它进入视频播放页面。
- 在视频播放页面的右上角,找到并点击 (三个小圆点)按钮。
- 在弹出的菜单中,选择 【删除】。
- 系统会弹出一个确认窗口,提示你“删除后将无法恢复”,再次点击 【删除】 即可完成删除操作。
通过“我”的作品管理列表删除
如果你的作品很多,这种方法可以让你更方便地找到目标视频。
步骤如下:
- 打开抖音App,点击右下角的 【我】 进入个人主页。
- 在你的作品列表上方,点击 【作品】 右侧的 【管理】 按钮(有些版本可能显示为【编辑】)。
- 此时会进入多选模式,在你要删除的视频左上角点击 【勾选】 圈。
- 选择完所有要删除的视频后,点击右下角的 【删除】 按钮。
- 在弹出的确认窗口中,再次点击 【删除】 即可。
删除作品后会发生什么?(重要注意事项)
- 内容消失:你的视频、标题、背景音乐、描述文案以及所有评论和点赞都会被永久删除,且无法恢复,请务必三思而后行。
- 粉丝不会减少:删除作品不会导致你的粉丝数量减少,关注你的人依然是你的粉丝。
- 对推荐的影响:删除正在热门或被推荐的视频,可能会影响你账号的整体流量和推荐表现,除非必要,不建议删除正在热度的作品。
- 无法再通过链接访问:任何包含该视频的分享链接都会失效,用户将无法再打开这个视频。
无法删除或遇到问题怎么办?
-
“删除”按钮是灰色的?
(图片来源网络,侵删)- 可能是该视频正在参与某个活动或挑战,活动期间通常不允许删除,你可以等待活动结束后再尝试删除。
- 极少数情况下,如果视频涉及版权问题或被平台审核,也可能暂时无法删除。
-
误删了怎么办?
- 很遗憾,抖音目前不提供作品恢复功能,一旦删除,数据就无法找回,所以点击“删除”前,请一定确认清楚。
-
如果我想隐藏作品而不是删除呢?
- 抖音没有直接的“隐藏”功能,但你可以选择将作品设置为 “仅自己可见”。
- 操作方法:在视频播放页面点击【...】→【编辑】→ 在“谁可以看”这个选项里,选择 【仅自己可见】,这样视频就不会在你的主页展示,但依然存在于你的作品管理中,你可以随时重新设置为公开。
希望这个详细的教程能帮到你!
(图片来源网络,侵删)
文章版权及转载声明
作者:99ANYc3cd6本文地址:https://chumoping.net/post/19087.html发布于 01-21
文章转载或复制请以超链接形式并注明出处初梦运营网



