小红书跨境税到底要不要付?新手卖家必看避坑指南来了!
这是一个非常常见且重要的问题,答案是:是的,小红书跨境交易通常需要缴税,但具体由谁来交、交多少、怎么交,取决于你的身份(买家还是卖家)以及交易的具体情况。
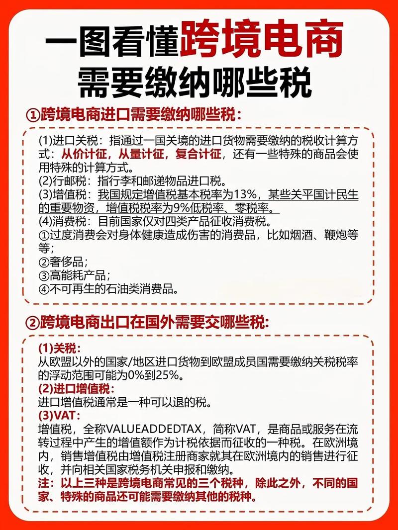
(图片来源网络,侵删)
下面我将为你详细拆解,分为“作为买家”和“作为卖家”两种情况来解释。
作为消费者/买家(在海外购买小红书商品)
如果你是在小红书App上,通过“店铺”或“商品笔记”功能,从中国大陆以外的商家(例如美国、日本、韩国等)购买商品,那么这笔交易就属于跨境电商。
核心要点:
-
谁负责交税?
(图片来源网络,侵删)- 法律规定: 根据中国海关的规定,跨境电商进口商品的税金应由消费者(也就是你)承担。
- 实际操作: 你不需要自己去税务局交税,税款会在你下单支付时,由小红书平台(或合作的清关公司)代为计算并代收,平台会将这笔税款统一上缴给中国海关。
-
交什么税?税率是多少? 跨境电商综合税主要包括三个部分:关税、进口环节增值税、进口环节消费税,但对于普通个人消费者来说,通常只需要关心一个综合税率。
- 正面清单: 只有海关《跨境电子商务零售进口商品清单》上的商品才能通过跨境电商模式进口。
- 综合税税率: 大部分商品的税率是 70%,这个70%是一个“优惠税率”,由三部分组成:
- 关税: 0%
- 进口环节增值税: 70%
- 进口环节消费税: 0%(仅针对清单内需要征收消费税的商品,如化妆品、部分奢侈品等)
- 举例: 你在美国买了一标价100美元的护肤品,假设小红书平台汇率是1美元=7元人民币,那么完税价格是700元,你需要缴纳的税款就是
700元 * 70% = 490元,这490元会直接在你付款时一并扣除。
-
有没有免税额度?
- 有! 这是跨境电商最大的福利。
- 年度个人额度: 每个自然年内,个人通过跨境电商渠道购买的单次限值内商品,有每人每年26000元人民币的免税额度。
- 单次交易限额: 单次交易限值为5000元人民币,个人年度交易累计限值为26000元人民币。
- 如何计算:
- 如果你的订单总金额(商品+运费) ≤ 5000元,且你在年度额度内,那么就按上面说的70%综合税来计算。
- 如果你的订单总金额 > 5000元,但 ≤ 26000元,那么超出5000元部分的商品,将按一般贸易方式全额征税(即增值税13%或17%,再加上关税等,税负会高很多)。
- 如果你当年累计购买金额已经超过26000元,那么之后的所有订单都将按一般贸易方式全额征税。
-
总结一下买家的情况:
- 要交税吗? 要,但由平台代收。
- 交多少? 大部分情况下是商品价格的70%,但有年度26000元和单次5000元的额度优惠。
- 怎么交? 下单时直接支付,不用自己跑腿。
- 不交会怎样? 如果包裹被海关抽查,且完税价格超过额度或未缴税,包裹可能会被退运或销毁,无法清关。
作为商家/卖家(向小红书平台开店,销售跨境商品)
如果你是商家,想把海外的商品通过小红书平台卖给中国的消费者,那么税务问题就复杂得多,也至关重要。
(图片来源网络,侵删)
核心要点:
-
谁负责交税?
- 法律规定: 作为商品的进口方和销售方,商家是法定的纳税义务人,你必须为你的进口商品和国内销售行为缴税。
- 实际操作: 你需要自己处理所有税务事宜,或者聘请专业的税务代理/报关行来处理。
-
交什么税?税率是多少? 这部分分为两大块:进口环节的税和国内销售的税。
-
A. 进口环节的税(将商品运进中国时)
- 这部分和买家视角类似,但责任完全在卖家。
- 跨境电商模式(9610/1210等): 如果你选择用小红书支持的跨境电商B2C模式进口,可以享受和买家一样的年度26000元额度优惠,但请注意,这个额度是按订单分配给每个消费者的,而不是给商家的,你需要确保每个消费者的订单都在额度内,否则超出部分需要按一般贸易缴税。
- 一般贸易模式: 如果你的商品价值高、量大,或者不适合走跨境电商模式,就需要用一般贸易方式进口,这时:
- 关税: 根据商品的HS编码和原产地,有不同的税率(从0%到50%+不等)。
- 增值税: 绝大多数商品为13%。
- 消费税: 针对特定商品如化妆品、高档手表、珠宝等征收,税率很高(例如化妆品是15%)。
- 计算公式: 完税价格 = (商品 CIF价 + 关税) / (1 - 消费税税率),
增值税 = 完税价格 * 13%,消费税 = 完税价格 * 消费税税率,总税负非常高。
-
B. 国内销售的税(在中国卖出商品时)
- 这是你作为公司或个体户经营必须缴纳的税。
- 增值税: 这是核心税种,如果你是一般纳税人,税率通常是13%或6%(取决于你的业务类型),如果你是小规模纳税人,征收率是3%(目前有减按1%征收的优惠)。
- 企业所得税: 公司的利润需要缴纳企业所得税,标准税率是25%。
- 附加税: 城市维护建设税、教育费附加等,通常是基于增值税金额来计算的。
-
-
总结一下卖家的情况:
- 要交税吗? 必须交! 而且是两段税(进口税 + 国内销售税),责任完全在商家自己。
- 交多少? 税率非常高,取决于你选择的进口模式(跨境电商还是一般贸易)和商品类别,增值税是13%起,加上关税和消费税,综合税负可能轻松超过30%甚至更高。
- 怎么交? 需要注册公司或个体户,建立规范的财务账簿,按时向税务局申报纳税。
- 不交会怎样? 后果非常严重! 包括但不限于:海关高额罚款、商品被查扣、平台店铺被封禁、被列入税务黑名单、影响个人征信,甚至承担刑事责任。
给不同角色的最终建议
-
给买家的建议:
- 下单时注意看页面是否显示了“税费”金额,做到心中有数。
- 合理利用个人年度26000元的额度,尽量让单次订单控制在5000元以内,以享受最优税率。
- 不要贪图便宜购买明显低于市场价的“水货”,它们很可能不走正规清关渠道,是走私商品,没有保障且违法。
-
给卖家的建议:
- 税务是跨境生意的生命线! 在决定入局之前,必须先咨询专业的税务师或报关行,搞清楚你要卖的商品的税率、清关流程和成本。
- 一定要注册合法的经营主体(公司或个体户),并聘请专业的会计或使用代账服务,确保税务合规。
- 不要试图偷税漏税,现在的海关和税务系统非常强大,一旦被查,损失会远超你节省的税款。
希望这个详细的解释能帮助你完全理解小红书跨境税的问题!
文章版权及转载声明
作者:99ANYc3cd6本文地址:https://chumoping.net/post/19607.html发布于 01-22
文章转载或复制请以超链接形式并注明出处初梦运营网



