创作如何避开违规红线?平台规则下安全发文的关键技巧有哪些?
在小红书上创作,既要吸引眼球,又要安全合规,这确实需要一些技巧,小红书的社区规则相对严格,但只要掌握了核心原则,就能游刃有余。
(图片来源网络,侵删)
下面我为你整理了一份超详细的“小红书不违规攻略”,从底层逻辑到具体操作,再到常见雷区,希望能帮你轻松玩转小红书。
核心心法:理解小红书的“游戏规则”
在动笔之前,一定要理解小红书的平台定位和社区氛围,它本质上是一个生活方式分享社区,而不是一个纯粹的电商平台或信息发布平台,所有规则都围绕着“真实、有用、友好”这三个关键词展开。
- 真实:拒绝虚假宣传和过度美化,你的分享应该是基于真实体验的。
- 有用要对用户有实际价值,无论是提供知识、解决问题还是带来情绪价值。
- 友好:积极正向的社区氛围,禁止攻击、引战、低俗内容。
小红书的算法和审核机制会持续扫描内容是否符合这些原则。
内容创作“避坑”指南(重点)
这是最核心的部分,直接关系到你的笔记会不会被限流、删除甚至封号。
(图片来源网络,侵删)
第一印象至关重要
-
封面:
- 安全:避免使用过于暴露、血腥、暴力或涉及敏感政治人物的图片,即使是艺术创作,也要注意尺度。
- 清晰:图片要高清、美观,主体突出,可以适当使用文字贴纸,但不要遮挡主体,且文字内容要合规。
- 真实:不要过度P图到失真,尤其是涉及“前后对比”、“效果展示”类的内容,否则容易被判定为虚假宣传。
-
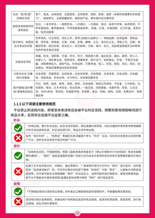
- 禁用极限词和绝对化用语:这是最最最常见的违规点!
- 绝对化词:最、第一、顶级、国家级、全网、全网最低价、永久、万能、100%等。
- 夸大功效词:治疗、治愈、减肥、增发、防脱、抗癌、美白、祛斑等(除非你有相关资质,否则普通用户分享不能使用)。
- 示例:
- ❌ “我用这个方法,最快三天就瘦了10斤!”
- ✅ “分享我的减脂餐,坚持一周瘦了5斤,供大家参考~”
- ❌ “这款面霜,顶级修复,100%有效!”
- ✅ “这款面霜用下来感觉修复力不错,肤感也很好,适合干皮姐妹~”
- 禁用虚假承诺:点赞关注,好运连连”、“转发三天,必脱单”等。
- 党:不要用与内容无关的词汇吸引点击,震惊!我竟然发现了这个秘密...”,除非内容真的如此。
- 善用关键词要包含你想被搜索到的核心词,如“护肤”、“平价口红”、“租房改造”等。
- 禁用极限词和绝对化用语:这是最最最常见的违规点!
价值为王,表达得体
-
种草”和“营销”:
- 明确标注是商业合作(广告),必须在标题或正文中用#广告 或 #品牌合作 等话题明确标注,这是硬性规定,不标注会被判定为“虚假种草”。
- 真实体验:即使是广告,也要分享你的真实感受,不能夸大其词,可以说“这是我使用后的感受,供参考”,而不是“你必须买!”
- 软性植入:最好的种草是“润物细无声”,把产品自然地融入你的生活分享中,而不是生硬地念参数。
-
敏感词”:
- 医疗健康类:绝对不能提任何疾病名称(如痘痘、湿疹、高血压、糖尿病等),也不能提具体的药品、医疗器械名称。
- 违规说法:“我的痤疮好了,全靠这个药膏!”
- 合规说法:“之前脸上反复长闭口,后来调整了作息和护肤方式,现在稳定很多了,分享下我的护肤routine~”
- 减肥瘦身类:不能提具体体重数字、减肥药、减肥方法。
- 违规说法:“我减了20斤,这个方法太牛了!”
- 合规说法:“分享我的健康饮食和运动习惯,感觉身体状态轻盈了很多!”
- 其他敏感词:涉及政治、宗教、社会争议性话题的词语要绝对避免,不确定的词,宁可不用。
- 医疗健康类:绝对不能提任何疾病名称(如痘痘、湿疹、高血压、糖尿病等),也不能提具体的药品、医疗器械名称。
-
引流”:
(图片来源网络,侵删)- 禁止直接留联系方式:正文、评论区、图片都不能出现微信号、QQ号、手机号、公众号名称(除非是你的官方认证号)、店铺链接(除非是开通了小红书店铺的官方号)。
- 软性引流:可以通过引导用户点击你的主页、关注你,或者在评论区互动来建立联系。“更多细节看我主页置顶笔记哦~”
- 注意事项:不要用谐音、拼音、拆字等方式变相留联系方式,系统很容易识别并处罚。
-
原创”:
- 尊重版权:不要盗用他人的图片、视频、文案,使用网图要注明来源,最好是使用自己拍摄的原创图。
- 洗稿/搬运:不要简单地复制粘贴别人的内容,或者对别人的内容进行简单的修改(洗稿),这会被判定为抄袭,影响账号权重。
评论区互动:维护社区氛围
- 积极引导:在评论区引导用户友好讨论,大家还有什么好用的平价护肤品吗?评论区分享一下呀!”
- 及时回复:积极回复评论,可以增加笔记的热度。
- 管理评论区:如果出现恶意评论、广告评论,可以删除或拉黑,保持评论区干净。
发布前自查清单(临门一脚)
在点击“发布”按钮前,花30秒对照这个清单检查一遍,能有效避免大部分违规问题。
- 【封面】:图片是否清晰、美观、无违规元素(血腥、暴露、敏感人物)?
- 是否包含“最”、“第一”、“100%”等极限词?是否有虚假承诺?
- 是否有违规的医疗、减肥等敏感词?
- 是否有直接的微信号、联系方式?
- 如果是广告,是否标注了
#广告或#品牌合作? - 内容是否是原创或已获得授权?
- 标签是否与内容相关?不要使用无关的流量标签。
- 【心态】:我的分享是否真实、对他人有用、态度友好?
万一违规了怎么办?
- 查看通知:小红书通常会通过站内信通知你违规的原因,如“内容涉及虚假宣传”、“引流行为”等。
- 分析原因:仔细阅读通知,理解自己错在哪里。
- 修改或删除:如果是轻微违规(如标题用词不当),可以尝试修改内容后重新发布,如果是严重违规(如发布虚假信息、多次引流),笔记可能会被删除,甚至账号会被限流或封禁。
- 申诉:如果你认为平台判定有误,可以在通知页面找到申诉入口,提交申诉理由和相关证据。
小红书不违规的秘诀可以归结为以下几点:
- 心态上:把自己当成一个“分享者”,而不是一个“推销员”。
- 内容上:分享真实体验,提供有用价值,语言真诚友好。
- 行为上:遵守平台规则,不碰引流、虚假宣传的“红线”。
只要把“真诚分享”放在第一位,同时规避那些明确的“雷区”,你的小红书之路就会顺畅很多,祝你创作愉快!
文章版权及转载声明
作者:99ANYc3cd6本文地址:https://chumoping.net/post/5063.html发布于 2025-12-31
文章转载或复制请以超链接形式并注明出处初梦运营网



