抖音为何突然关闭作品自动保存功能?用户创作内容将面临哪些数据安全风险?
如果你想关闭这个功能,可以按照以下步骤操作:
(图片来源网络,侵删)
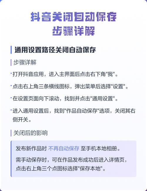
操作步骤(最新版抖音 App)
-
打开抖音 App,点击右下角的 【我】 进入你的个人主页。
-
在右上角,找到并点击 “三” 形菜单图标(三条横线)。
-
在弹出的菜单中,向下滑动,找到并点击 【设置】。
-
进入设置页面后,找到并点击 【创作者中心】。
(图片来源网络,侵删) -
在创作者中心页面,找到 【作品管理】 并点击进入。
-
在作品管理页面,找到 【草稿箱设置】 或类似的选项(名称可能略有不同,但功能一致)。
-
点击进入后,你会看到一个开关选项,通常显示为 “保存草稿到草稿箱” 或 “自动保存草稿”。
-
点击这个开关,将其关闭(变为灰色状态)。
(图片来源网络,侵删)
重要提示:关闭后的影响
在你决定关闭这个功能之前,请务必了解以下几点:
- 不再自动保存:关闭后,当你点击拍摄按钮开始录制,或者进行剪辑时,抖音不会再将你的进度自动保存到草稿箱。
- 内容丢失风险极高:如果你在录制或剪辑过程中因为任何原因(如电话打入、App闪退、手误退出、手机没电等)而中断,你将无法找回之前录制的素材和剪辑的进度,所有努力都将付诸东流。
- 需要手动保存:如果你正在剪辑一个比较复杂的视频,强烈建议你每隔一段时间就手动点击一次“保存草稿”,以防万一,这个按钮通常在剪辑界面的某个角落(比如右上角)。
如何手动保存草稿
如果你只是想减少草稿箱里的“半成品”数量,但又不想丢失内容,可以选择手动保存:
- 在拍摄或剪辑视频的界面。
- 找到并点击 “保存草稿” 或 “存草稿” 按钮。
- 这样,当前的视频就会被保存到你的草稿箱,你可以随时回来继续编辑。
- 想关闭自动保存:按照上面的路径找到 【设置】>【创作者中心】>【作品管理】>【草稿箱设置】,关闭开关。
- 强烈建议:除非你非常有把握能一次性完成视频录制和剪辑,否则不建议关闭自动保存功能,它是一个防止你作品丢失的“保险”。
- 折中方案:可以保留自动保存功能,定期清理草稿箱里不再需要的草稿视频。
希望这个详细的解答能帮到你!
文章版权及转载声明
作者:99ANYc3cd6本文地址:https://chumoping.net/post/5494.html发布于 01-02
文章转载或复制请以超链接形式并注明出处初梦运营网



