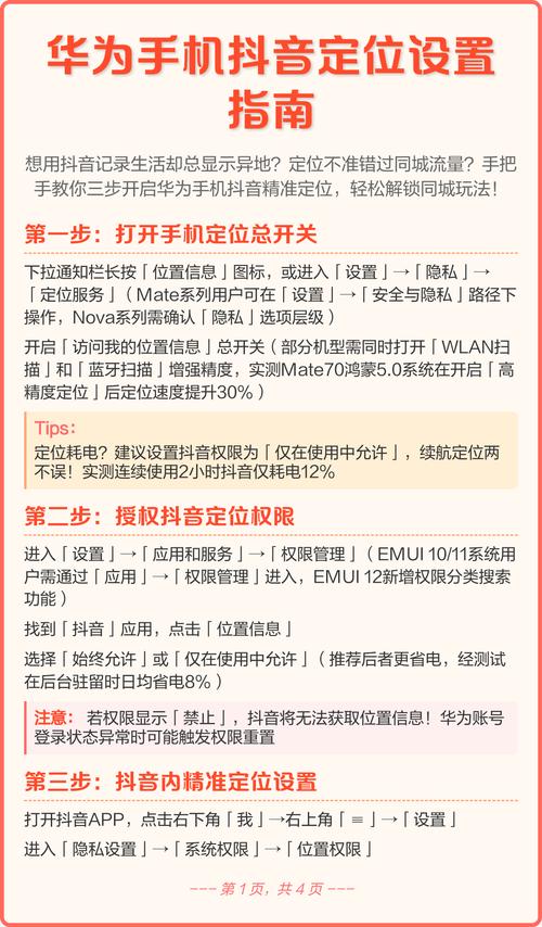
抖音显示位置怎么设置
发布视频/图文作品时设置位置
这是最常见的需求,在发布新内容时添加你的当前位置或自定义位置。
(图片来源网络,侵删)
使用当前位置(最方便)
- 打开抖音App,点击右下角的 号,开始拍摄或上传视频/图片。
- 在编辑页面,找到并点击 【发布位置】 的选项(通常在“@好友”、“添加话题”等选项旁边)。
- 开启定位权限:如果抖音首次请求定位权限,请点击 【允许】 或 【仅在使用中允许】,这是能够获取你位置的前提。
- 系统会自动检测并显示你 当前所在的位置,直接点击这个位置,然后点击右上角的 【确定】 即可。
搜索并添加自定义位置
如果你想发布的地点不是你当前所在的位置,可以手动搜索。
- 在编辑页面的 【发布位置】 选项中,点击 【搜索位置】。
- 在顶部的搜索框中,输入你想添加的地点名称,
- 具体地址:如“北京市朝阳区三里屯太古里”
- 商场/建筑名:如“上海环球港”
- 景点/地标:如“西湖”
- 店铺名:如“星巴克(中关村店)”
- 在搜索结果中,选择最准确、最符合你内容主题的那个地点,点击它。
- 点击右上角的 【确定】,位置就添加成功了。
创建新的位置(如果地图上没有)
如果你想去的地方在抖音的地图上还没有收录,你可以自己创建一个新的位置点。
- 在 【发布位置】 页面,点击右上角的 【创建新位置】。
- 输入这个新位置的 名称(“我家后院的樱花树”)。
- 在地图上 拖动图钉,精确定位到这个位置。
- 点击 【创建】,这个新位置就会被添加到抖音的地图中,你也可以选择使用它。
修改个人主页的位置信息
这个位置会显示在你的个人主页上,相当于你的“常驻地”或“所在地”。
- 打开抖音App,点击右下角的 【我】 进入个人主页。
- 点击右上角的 “三” 形图标(三条横线)。
- 在弹出的菜单中,选择 【编辑资料】。
- 在编辑资料页面,找到 【所在地区】 这一栏。
- 点击它,然后在弹出的列表中选择你所在的 省/市,广东省 > 深圳市”。
- 选择完成后,点击左上角的 或 【完成】 保存即可。
注意:这个位置是静态的,主要用于展示,不会随着你发布视频时设置的位置而改变。
(图片来源网络,侵删)
常见问题与解决方法
为什么发布时找不到【发布位置】选项?
- 版本问题:确保你的抖音App是最新版本,可以去应用商店(App Store 或 各大安卓应用市场)检查更新。
- 功能下架:极少数情况下,抖音可能会临时调整功能布局,但这种情况很少见。
为什么无法获取位置或提示“定位失败”?
这通常是因为手机的定位权限没有开启,请按以下步骤检查:
-
iPhone (iOS) 用户:
- 进入手机的 【设置】。
- 向下滑动,找到并点击 【抖音】。
- 确保 【位置】 权限是 “使用App期间” 或 “始终” 状态。【从不】 会导致无法定位。
-
Android 用户:
- 进入手机的 【设置】 > 【应用】 > 【应用管理】。
- 找到并点击 【抖音】。
- 点击 【权限】 或 【应用权限】。
- 确保 【位置信息】 或 【定位】 权限是 “允许” 状态。
如何关闭视频发布时的位置显示?
在发布视频的编辑页面,点击已经选中的位置,然后在弹出的窗口中选择 【移除位置】 即可。
(图片来源网络,侵删)
为什么我设置的位置不准确?
这可能是由于:
- GPS信号弱:在室内、地下或GPS信号差的地方,定位会不太准确。
- 使用的是网络定位:相比GPS,网络定位(基于Wi-Fi或基站)的精度稍低。
- 抖音地图数据更新:有时抖音的地图数据可能存在延迟或错误。
希望这份详细的指南能帮到你!快去试试吧!
文章版权及转载声明
作者:99ANYc3cd6本文地址:https://chumoping.net/post/7145.html发布于 01-05
文章转载或复制请以超链接形式并注明出处初梦运营网



