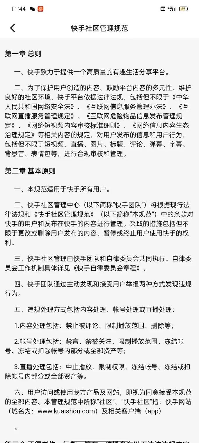
快手直播怎么解除限制

下面我将为你提供一个详细、可操作的指南。(图片来源网络,侵删) 第一步:冷静分析,明确限制类型 你需要弄清楚自己遇到了哪种限制,快手常见的直播限制有以下几种,它们的后果和解决方法都不同: 直播功能被禁用(最严重) 表现:完全无法点击“直播”按钮,或者点击后提示“账号处于非正常状态,暂时无法发起直播”...

快手直播账号突然被封禁,如何快速解封并避免再次违规?

非常理解您现在焦急的心情,快手直播封号确实是一件很棘手的事情,但请不要慌张,按照以下步骤冷静处理,可以最大限度地挽回损失或找到解决方案。(图片来源网络,侵删) 核心原则:先冷静,再分析,后行动。 第一步:冷静分析,判断封号类型 你需要搞清楚你的账号是哪种类型的封号,因为处理方式完全不同,快手账号被封...
  • 1
  • 共 1 页