抖音主页链接怎么分享 抖音主页链接就像是你的“数字名片”,别人通过这个链接可以直接访问你的主页,看到你的所有公开作品、简介、粉丝数等信息。(图片来源网络,侵删) 下面我为你整理了最常用的几种方法,从手机端到电脑端,总有一款适合你。 在抖音App内直接分享(最常用) 这是最直接、最快捷的方法,适合分享给抖音上的朋友或通过抖...
抖音没有动态壁纸选项 这并不是一个bug,而是抖音团队基于产品设计、用户体验和平台安全等多方面因素做出的决定,下面我为您详细解释一下为什么,以及如果您想要类似的效果,有哪些可以实现的替代方案。(图片来源网络,侵删) 为什么抖音App里没有动态壁纸选项? 主要有以下几个原因: 产品定位与用户体验 消费: 抖音的核心是让用户...
抖音上传完整视频总失败?时长限制、压缩问题还是上传设置有坑? 很多人觉得在抖音上传的视频会被“强制”缩短,这其实是一个常见的误解。抖音平台本身是支持上传完整视频的,关键在于你上传前的设置和视频本身的格式。(图片来源网络,侵删) 下面我将为你详细拆解,从最核心的“为什么”到具体的“怎么做”,确保你能成功上传完整长度的视频。 核心问题:为什么我的视频被“截断”了?...
抖音为何突然关闭作品自动保存功能?用户创作内容将面临哪些数据安全风险? 如果你想关闭这个功能,可以按照以下步骤操作:(图片来源网络,侵删) 操作步骤(最新版抖音 App) 打开抖音 App,点击右下角的 【我】 进入你的个人主页。 在右上角,找到并点击 “三” 形菜单图标(三条横线)。 在弹出的菜单中,向下滑动,找到并点击 【设置】。 进入设置页面后,找到并点击 【创作...
抖音直播游戏直播软件 作为观众:想在抖音上看别人玩游戏直播。 作为主播:想在抖音上开播自己的游戏直播。 我会分别从这两个角度为你详细介绍,并提供一些相关工具和技巧。(图片来源网络,侵删) 作为观众:如何在抖音上观看游戏直播? 抖音本身就是一个巨大的游戏直播平台,观看非常方便。 如何找到游戏直播? 进入“游戏”频道:打开抖...
抖音怎么发起挑战话题 第一阶段:策划与准备 (最关键的阶段) 在点击“发起挑战”按钮之前,充分的准备工作决定了挑战的成败。(图片来源网络,侵删) 明确目标与定位 你为什么要发起这个挑战? 品牌宣传: 提升品牌知名度和形象(#奥利给挑战#)。 产品推广: 推广新产品,让用户展示产品使用场景(#元气森林气泡水摇摇乐#)。 个...
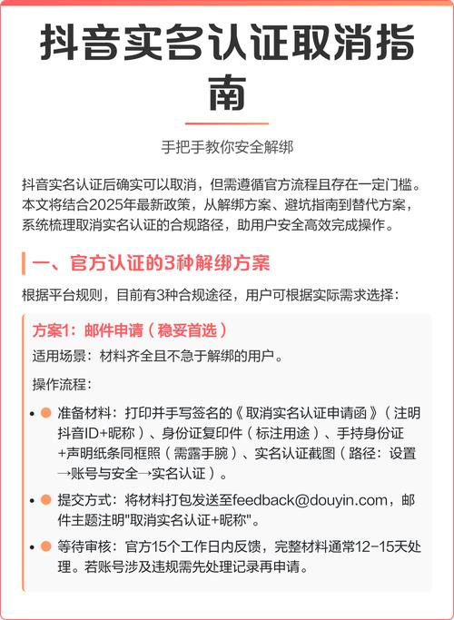
抖音实名认证如何取消 抖音官方目前没有提供直接的“取消实名认证”功能按钮。(图片来源网络,侵删) 这意味着你不能像绑定手机号或更换头像那样,一键解除实名认证,如果你确实需要解除,可以通过以下几种间接方法来实现,请根据你的具体情况选择最合适的方式。 彻底注销抖音账号(最彻底、最有效) 这是最直接、最根本的“取消”实名认证的...
猫和老鼠情侣头像抖音 《猫和老鼠》的情侣头像在抖音上非常流行,因为它们经典、有趣,又能完美地诠释情侣之间那种“相爱相杀”的甜蜜关系。(图片来源网络,侵删) 这里为你整理了各种风格的《猫和老鼠》情侣头像,并附上了抖音上热门的标签和文案,希望能帮到你! 经典萌系款 🐱🐭 这种风格最经典,直接截取动画里可爱或搞笑的瞬间,甜蜜又...
抖音直播收入怎么计算 总收入 = (平台礼物分成 + 商业广告收入 + 其他收入) - (平台抽成 + 工会/MCN分成)(图片来源网络,侵删) 下面我们来详细拆解每一个部分。 主要收入来源 平台礼物分成(核心收入) 这是直播最基础、最主要的收入来源,观众在直播间购买虚拟礼物(如“小红心”、“穿云箭”、“嘉年华”等)赠送...
如何在抖音设置私密内容?不让别人看到的视频仅自己可见吗?隐藏作品还有哪些隐藏技巧? 以下是几种最常用和有效的方法,你可以根据自己的需求选择:(图片来源网络,侵删) 发布为“仅自己可见”(最私密、最推荐) 这是最直接的方法,发布后视频会保存在你的个人主页,但除了你自己,任何人都无法看到这个视频,包括你的粉丝。 操作步骤: 拍摄或选择视频:像平常一样,点击抖音底部的 号,选择或拍摄你想...